言葉の力で世界に羽ばたく
20年の英語指導経験を持つ代表・武冨みよ子(TAKETOMI Miyoko)が国内外の航空会社での経験を活かし創設したSeraphim English School。単なる英語学習を超えた「真のコミュニケーション能力」を育む場として、世界で求められる的確な表現力と異文化理解力を重視しています。毎年開催する暗唱大会では、歴史に残る名スピーチを全生徒が演じきることで、英語の持つ表現力と説得力を身につけていきます。
実践力を磨く独自メソッド
暗唱、ディベート、弁論大会—私たちは「使える英語」にこだわります。スピーチの背景にある世界観や時代背景を理解し、言葉に命を吹き込む経験を通して、自分の意見を堂々と表現できる人材を育成します。
国際水準の講師陣
英国名門大学院を卒業し英文学科で教師育成に携わる講師や、長年ALTとして日本の教育現場で活躍したヨーロッパ出身の講師など、豊富な経験を持つ国際的な講師陣が指導を担当。高校生クラスはもちろん、英検対策、TOEFL対策、面接練習、スピーチ指導など幅広い分野で、国際水準の表現力と発音を学べます。山梨県(甲府市)にいながら世界で通用する英語教育を受けることができます。
言葉の力を身につけ、世界へ羽ばたく人材を育てます
Topics
【NEW】本選の動画が公開されました。上智大学「ジョン・ニッセル杯」
上智大学主催「ジョン・ニッセル杯」英語スピーチコンテストの本選動画が、大学の公式サイトで公開されました。
帰国生やインターナショナルスクール出身者に加え、英語で授業を受ける国際学科の生徒が多い中、当スクールの純日本育ちの生徒が堂々と挑み、第2位を受賞しました。
ぜひ、スピーチをご覧ください。
上智大学 全国高校生英語弁論大会「ジョン・ニッセル杯」で全国2位に入賞!!
2025年11月22日、第15回 上智大学 全国高校生英語弁論大会「ジョン・ニッセル杯」が開催されました。
今回の大会テーマ“The Future of Japanese Tradition” のもと、全国から応募した334人の中から、第一次審査を通過した20人の高校生が本選に挑みました。
当スクールの山梨県立甲府第一高等学校 1年生の武田 彩愛さんが第2位を受賞しました。


高円宮杯 全日本中学校英語弁論大会
2011年以降、7名の中学生が山梨県代表として全国大会出場を果たしています。

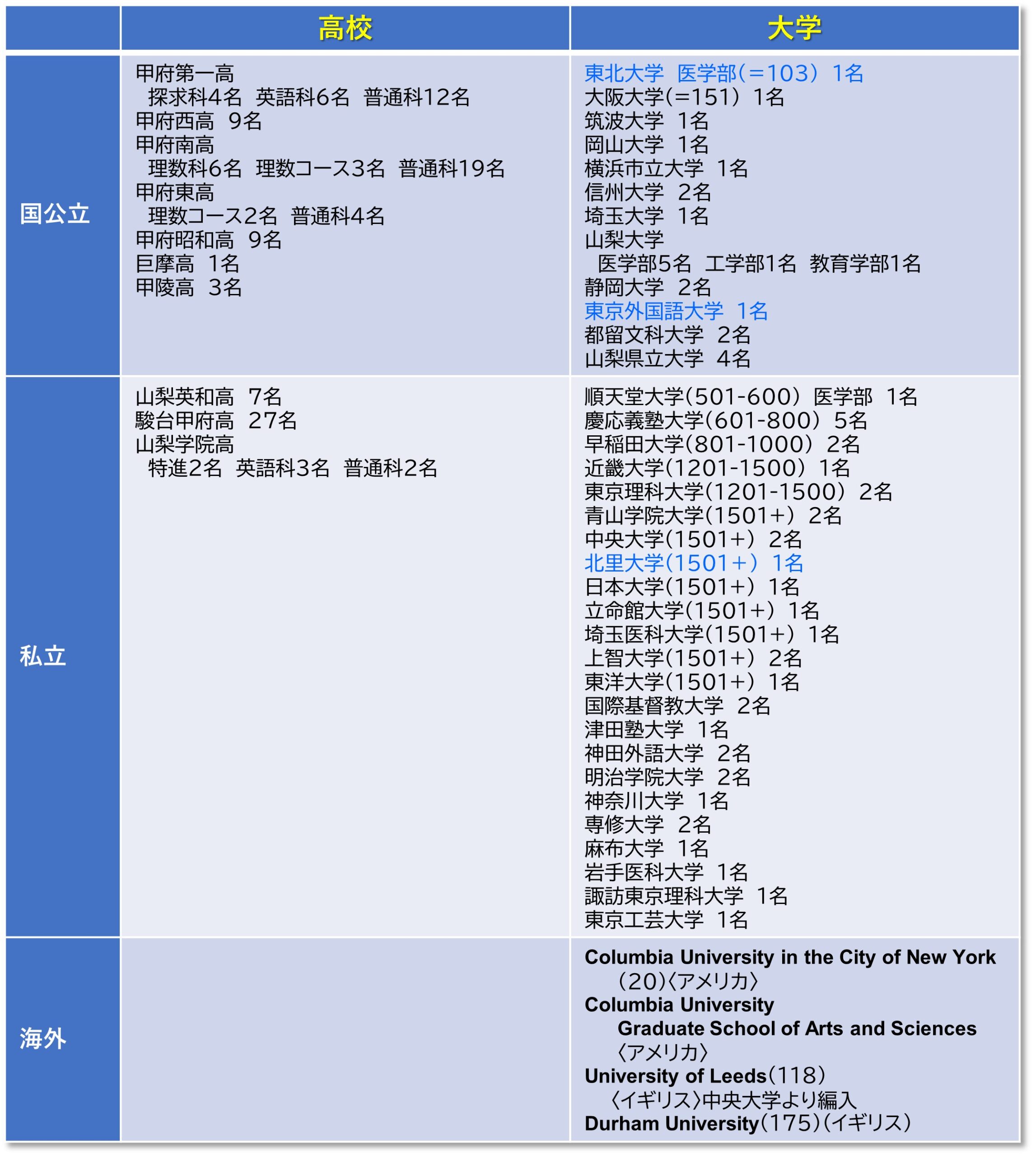
進学実績(2026年現在)
( )内はTHE世界大学ランキング2026
青字は2026年度入学



英検実績
2026年1月現在

Halloween Lesson for Elementary Students
仮装して、英語で話して、思いきり楽しむハロウィンレッスン!
国際経験豊富な英語講師と自己紹介からスタート。ハロウィン単語を使ったゲームや、英語でのやり取りに挑戦します。
最後はみんなで「Trick or treat!」
仮装コンテストや記念撮影もあり、毎年大人気のイベントです。

発表会
毎年3月、小学生から高校生まで全生徒が参加する発表会を開催しています。
生徒たちは歴史に残る名スピーチを深く読み込み、暗記した上で、その想いを込めて観客に届けます。大勢の前で堂々と英語で発表する経験は、生徒の自信と表現力を大きく育てます。
当日は経験豊富な審査員が「発音・表現力・暗記の正確さ」を厳正に審査。優秀な成績を収めた生徒には、表彰状と記念品が授与されます。
The Turtle and the Rabiit (小学4年生)
Martin Luther King Jr.’s “I Have a Dream” (小学6年生)
“HeForShe” – Emma Watson’s Speech at the United Nations (中学1年生)
Chaplin’s Final Speech from The Great Dictator (中学3年生)
教室スケジュール
クリックして確認
